365bet官网
社交媒体
主页
365bet简介
院长寄语
365bet简介
学院领导
机构设置
学术委员会
联系我们
发展历程
学院标识
工作简报
师资研究
教师资源
教研团队
经管智慧
科研动态信息
科研政策制度
资料下载
人才招聘
人才培养
本科
学术型硕士
博士
工商管理硕士(MBA)
会计硕士(MPAcc)
国际商务硕士MIB
金融硕士MF
农业硕士(农业管理、农村发展)MA
国际项目
高管项目
ACCA
国际交流
国际化概述
国(境)外院校
学生交流项目
中外合作项目
联系我们
365bet新闻
校友工作
校友活动
班级风采
校友回忆
校友捐赠
联系我们
校友注册
学校校友会
人才培养
本科
学术型硕士
博士
工商管理硕士(MBA)
会计硕士(MPAcc)
国际商务硕士MIB
金融硕士MF
农业硕士(农业管理、农村发展)MA
国际项目
高管项目
ACCA
学术型硕士
当前位置:
主页
>>
人才培养
>>
学术型硕士
>> 正文
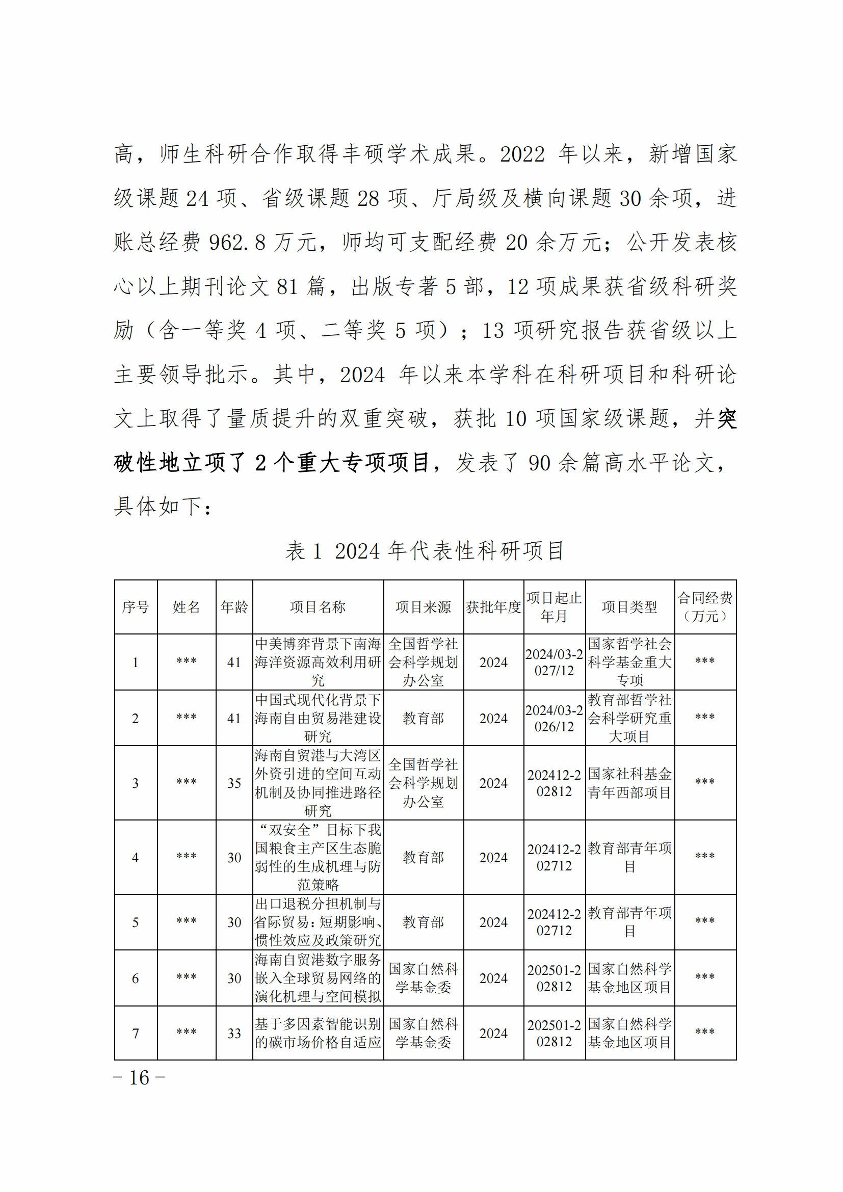
应用经济学学位授权点建设2024年度报告
2025年03月26日 16:47
校园公众号
电话:0898-66281196、66277855
传真:0898-66281196
联系地址:海南省海口市美兰区人民大道58号海南大学社科楼B栋3楼
邮编:570228
校内各部门站点链接
学院邮箱:365betgo.com
院长邮箱:
[email protected]
书记邮箱:
[email protected]
海南大学各学院链接
学院公众号
Copyinght 2023 @ 365bet官网-bet365亚洲官网